$7.99+

1 Click Sync - Blender 3dsMax Bridge

24 ratings
I want this!

1 Click Sync - Blender 3dsMax Bridge

24 ratings

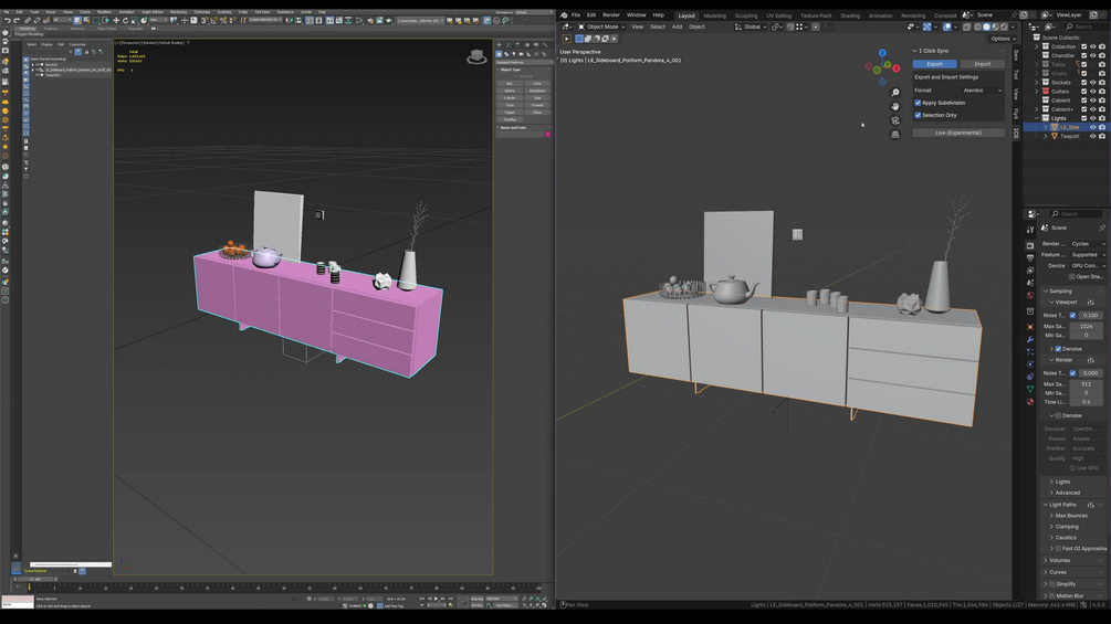
1 Click Sync, a Seamless bridge between 3dsmax and Blender

  • Exports and imports Between Blender and 3dsmax with just one click!
    import Vray lighting setups to blender, and Live link
  • Quick and simple, streamline your workflow!

Watch the Demo: 1 Click Sync Demo

Note: For alembic and OBJ formats to Work correctly, The system unit in 3dsmax Has to match blender's, otherwise, you might Get Scale issues, if you have scenes that need Conversion, try Merge file instead of open and scale, Helps a lot!

For a comprehensive Guide on the Addon, See the Documentation

Change Log

V 2.1

V 2

  • Better Import and Export, more robust
  • More formats, You can now choose between FBX, OBJ, and Alembic, Hopefully more in the future!
  • Settings for Exporting and importing, More control on both apps
  • The added formats and settings Work On Both 3dsmasx and Blender
  • Live feature, an Experimental button that allows you to model in blender and have it update in 3dsmax Live 
  • Fixed many Bugs and Errors

V 1

  • Updated to 1 Click Sync
  • Rewritten From scratch
  • added Import Button to enable importing from 3dsmax!
  • Supports 4.2+ Blender Versions
  • Better Handling of Exporting
  • Fixed installation Bugs and Shipped ready

(Previously 1 Click Export is Now updated to 1 Click Sync, if you downloaded 1CE, You can Download 1CS)

$
I want this!

Blender Extension

Ratings

4.6
(24 ratings)
5 stars
88%
4 stars
4%
3 stars
0%
2 stars
0%
1 star
8%
Powered by